2020年3月6日星期五
亚太清华总裁工商联合会 ⭕ 自强奖学金待申请
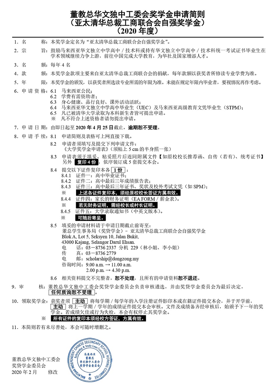
(吉隆坡5日讯)董总表示,为资助成绩优越与家境清寒的高中毕业生前往中国清华大学深造,由亚太清华总裁工商联合会设立的自强奖学金,将会在即日起开始接受申请,截止日期为4月25日。
董总今日发文告指出,此奖学金将会提供4个全免名额,主要是资助华文独中毕业生及大马高级教育文凭毕业生(STPM)前往中国清华大学,获取学士学位。
董总说,获得此奖学金者的新生可享有豁免第一年学费,第二年则依照大学成绩颁发奖学金。
有意申请者,可浏览董总学生事务局网页(student.dongzong.my)下载奖学金申请简则及表格,或电邮至scholarship@dongzong.my,或亲临董总学生事务局洽询。
若有任何疑问,请联系奖学金业务负责人林冰冰小姐,电话为03-8736 2337(分线229),咨询时间为星期一至星期五,上午9时至下午4时30分。
作者 : 蔡诗琪
文章来源 : 星洲日报 2020-03-05
订阅:
博文评论 (Atom)
其他文章
7日最高点击率博文
-
如今,对于苹果这家公司来说,它除了是一家全球最有钱的科技公司之外,它更像是一所学校,一所专业知识与社会实践完全不脱节的学校,为什么呢?而这一切的学习都在苹果开发者学院中完成。 如果你立志成为苹果公司的一员,近期你要准备准备开始行动了,因为苹果宣布其位于...
-
最近一些名校因招生问题,一时闹得沸沸扬扬。一些华文媒体把这些名校叫“控制学校”。原来它翻译自英文的control schools,其实他们误以为英文的control只有一个意义:控制,殊不知control还可翻译成“管制”。 “管制”指强制性地管理,例如管制交...
-
摘要 马来西亚的华文教育一直没有被华人群体偏废,然而在200多年的历史,马来西亚华文教育先后遭到英国殖民政府、日本侵略的打压。直到半个世纪前华人在霹雳州发动一场席卷整个马来西亚的华文独中复兴运动才拯救了华文教育。现在的大马独中仍然陷于困境,本身特有的考试机制将独中学生排除在...
-
据中国古籍记载,于唐朝时期就已有少量唐人南下马来半岛一带进行商业活动。当时唐人主要是暂居经商,并无大量定居。 满剌加苏丹国的国际贸易港口之成功,也导致许多邻国统治者的信仰改变,从传统信奉印度教混合佛教改为信仰伊斯兰教。 1961年伊斯兰教著名学者哈姆加长老曾明...
-
宽柔中学欲诚聘2020年度教职员工如下: 2020年度各学科老师(新山校本部/古来分校/至达城分校) 应征者以国内外大学相关科系毕业为优先考虑。 宿舍生活导师(提供住宿)(新山校本部) 男女皆可、持SPM/UEC文凭或以上、须懂得操作电脑。 董事会秘...
-
(吉隆坡17日讯)随着教育部宣布公共考试班级复课日期,吉隆坡中华独立中学于6月24日(星期三),率先让高中二与高中三学生返校上课。 复课前,全校师生务必详阅校方所制定的《校园防疫指南》,并遵守标准作业程序(SOP),以确保全校师生的健康安全。此外,教育部官员今日前往该校巡...
-
(吉隆坡26日讯)学校因行动管制令停课逾2个半月,各校转向线上教学,惟因并非所有家庭皆有完善的网络和电脑设备,以致教师们编排“视讯课程”面对难题,也有学生无法参与而“缺席”。 根据本报了解,各学生面对的问题包括没有桌面电脑或平板电脑、没有上网设施、网络流量有限、家长...
-
随着2020年来临,吉隆坡中华独立中学百年校庆活动也已经圆满结束。站在另一个新世纪征途的起点上,谨为学校的发展略作回顾与前瞻。 隆中华延续先贤办学理念,历经数十年考验走到了今天,脚步未曾停下,时刻不敢松懈。目前招生的一大挑战,无疑是国际学校与私立学校的竞争,为此隆中...
-
(居銮23日讯)居銮中华中学2020学年度新生入学试成绩出炉,来自居銮侨民华小的黄钰微以总平均96分名列榜首,共有751名考生编入初一,49人编入预备班。 入学试首十名考生分别为黄钰微、章乐萱、黄巧柔、谢佳恩、林泽宇、江兆豫、王咏琪、谢佩倪、李士谦及刘又慈。 ...
标签
独中
(1384)
大马教育
(1076)
大马政治
(853)
大马华小
(519)
独中征聘启事
(483)
董总
(446)
承认统考
(363)
独中教育
(362)
大学教育
(291)
独中统考
(197)
华文教育
(180)
中国教育
(174)
独中教师
(139)
台湾教育
(131)
奖学金
(100)
外国教育
(88)
好文章
(76)
中文
(72)
中华文化
(64)
华文教育历史
(58)
奖助学金
(54)
中學教育
(52)
独中文凭
(51)
教育
(47)
独中课程
(46)
马来西亚
(41)
SPM
(39)
校长
(36)
小學教育
(33)
视频
(31)
数学
(30)
時事
(28)
假学历
(25)
新加坡
(24)
爪夷文
(21)
历史
(19)
征聘启事
(19)
农历新年
(16)
中国
(14)
独中数据
(14)
历史,承认统考
(12)
独中,独中教育
(11)
独中,
(10)
独中,台湾教育
(10)
親子教育
(9)
读者来函
(9)
Jokes
(8)
历史,
(8)
英语
(8)
科学
(7)
大专贷学金
(6)
历史,中国
(5)
文学
(5)
独中,中国
(5)
大马历史
(4)
投票成绩
(4)
马来文
(4)
IGCSE
(3)
华社
(3)
拉曼
(3)
漫画
(3)
独中校友
(3)
数据
(2)
科普
(1)
经济
(1)


没有评论:
发表评论